欢迎来到苍南物流网!苍南物流信息化与商务门户龙头网站! 请登录 免费注册 忘记密码?
用户名: 密码: 验证码:
今天是:2025年10月21日 星期周二
当前位置 > 物流首页>物流资讯
最新规划来了!萧山这两个地方即将全面升级!
发布时间:2019/6/25 19:32:26 分类:新闻资讯 浏览:411

最新单元规划来了,正在杭州规划信息网上公示。这回是下湘湖单元和山口单元,恰是萧山新老城区连接的关键位置。两者尴尬之处差不多,一个缺基础设施,一个基础设施比较老旧。不过,最新的规划,有望让这两个单元全面升级。

下湘湖单元

下湘湖单元地处萧山、滨江两区交界处,东北方向紧临萧山核心区.西部紧邻白马湖生态创意城,南部包含湘湖一期,隶属于城厢街道。

随着杭州拥江发展战略实施,大湘湖将助力三江口杭州未来发展极的建设。同时随着风情大道、彩虹快速路工程的推进,博奥路城市主干道南延,单元迎来了新的发展机遇。

修编新的控规,是为了解决单元内配套设施、绿地及公共空间不足的问题。这个单元以休闲旅游、居住功能为主。

现状图。这个地方大家也很熟,北面有一些居住区,大部分都是游乐园、景区等,就跟现状描述中说的一样,旅游底子深厚,不过对于居住区来说,挺缺乏基础设施。

著名的威尼斯水城、苏黎士小镇和奥兰多小镇均在此地,也就是图中橙色的R/B用地区域。8月底前,这些“洋小区”都将改成规范的名字。

规划图。对比现状图,规划图里拆迁后的空地都变成了住宅区,除了安置房还有商品房。而随着博奥路的南伸,单元内剩余的工业用地将变成居住区和学校。未来,这里人口将进一步集聚。

规划结构图。以湘湖站为中心形成的居住片区,近湖的位置选择挺不错,适当避开旅游区又离旅游区很近,可谓偏安一隅。

绿地景观规划。

交通规划图。风情大道加上高架、博奥路南伸以及彩虹快速路全线贯通之后,区域内的交通状况应该大有改观。这几条路都是主干道,承载的交通压力可想而知。风情大道南接临浦快速路,是南片进城主要通道之一,交通状况的改善同样有赖于时代大道的贯通。

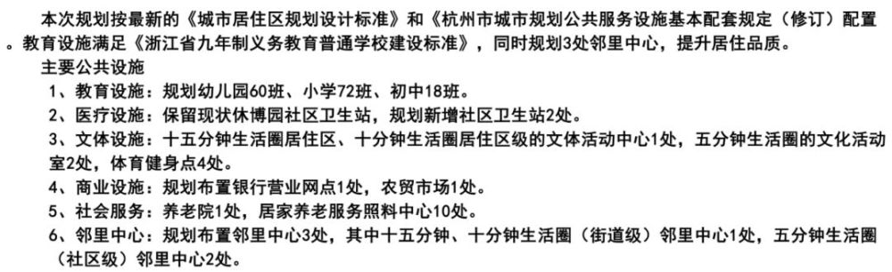
公共服务设施规划。小学、初中应该会各新建一个。

山口单元

一起公示的就是下湘湖单元东边的山口单元。山口单元处于萧山城区中部、新老城区对接处,其北距萧山区政府约1.3km,东距杭州南站约2.5km,西侧毗邻湘湖旅游度假区,区位优势明显。

山口单元作为萧山新老城连接的重要节点,将通过居住用地的整治更新、传统商业的升级转型、基础设施和公共服务的补充布局,加强资源集聚优势,强化与萧山新老城的联系。

沪昆铁路绕行线、萧萧联络线的保留,以及未来利用其开行城际列车的设想,单元内的道路交通和用地布局需重新考虑,尤其是西站地区要结合轨道交通站点综合开发。

山口单元的信息明显多一点,尤其是两条铁路用来开城际列车,西站摇身变成轨道交通站的规划颇有想法。当然这都还是设想。

单元现状图。这地方大家也非常熟悉,就不展开介绍了。新老城区的连接点,位置还是比较关键的。已拆迁的有高田、万寿桥等社区。

总体规划图。西站附近原工业用地等改成了商业区。萧绍路将西伸,即湘湖路进行拓宽,原湘湖路南西山脚的居住区、工业区等均要搬迁。高田社区已拆迁的土地主要用作绿地,绿地中保留萧山明清城墙遗迹。原体育路小学将变成绿地,旁边就是文保单位祗园寺。萧绍路市心路口原萧山解百今后将建起一所初中。金鸡路将南延,与萧绍路的交叉口将建起一所小学。

规划结构图。

绿地景观系统。

交通规划图。主要就是萧绍路西伸,金鸡路南延,以及彩虹快速路。

公共服务设施规划图。西门农贸市场看来是原地重建。

 

苍南物流网(http://www.wz56w.com/),如有侵权可联系删除。如查找更多有关物流公司、线路信息,欢迎搜索关注“苍南物流网 龙港物流网”(cnthgg)微信公众号。

物流网推荐
  • 龙潮物流
  • 新疆

浙公网安备 33032702000212号