欢迎来到苍南物流网!苍南物流信息化与商务门户龙头网站! 请登录 免费注册 忘记密码?
用户名: 密码: 验证码:
今天是:2025年11月07日 星期周五
当前位置 > 物流首页>物流资讯
2679人抢一个!北京车牌中签难度再创历史新高,新能源车主或等9年
发布时间:2019/10/27 8:36:39 分类:新闻资讯 浏览:235
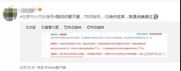
每到摇号日,朋友圈和微博上中都哀嚎声一片。微博上,不少网友在晒摇号结果。有网友称,摇了70次,12倍中签率,还是完美避过。

每经编辑:卢祥勇

10月26日上午,北京小客车指标办公布了今年第5期摇号的基数序号总数。本期普通小客车指标约2679人抢一个,而上一期普通小客车指标约2622人抢一个,中签难度再创历史新高。

值得注意的是,再过4天,即11月1日起,被网友称为“史上最严的外地车限行政策”将在北京正式实施,届时外地牌照车每年最多可办理12次“进京证”,每次使用期限最长为7天。

图片来源:摄图网

普通小客车指标2679人抢一个

26日上午,北京小客车指标办公布今年第5期摇号的基数序号总数。经测算,本期约2679人抢一个指标,中签难度再创历史新高。对比往期数据发现,本期新能源、普通小客车个人指标申请人数增速均放缓。

根据小客车指标办公布的数据,截至2019年10月8日24时,普通小客车指标申请个人共有3317568个有效编码、单位共有69303家;新能源小客车指标申请个人共有448576个有效编码、单位共有10225家。

经北京市公安交通管理局审核确认,2018年8月26日中签过期未用个人普通小客车配置指标50个,按规定纳入本期个人普通小客车指标配置,因此本期将配置个人普通小客车指标6383个;配置单位普通小客车指标266个。

据北京青年报报道,在个人新能源指标方面,如按照现行规则分配,北京新能源指标新申请者或将等待9年。

每到摇号日,朋友圈和微博上中都哀嚎声一片。微博上,不少网友在晒摇号结果。有网友称,摇了70次,12倍中签率,还是完美避过。

在今年第4期摇号结果出来后,据北京日报报道,许多市民为城市管理者出谋划策,其中呼声最高的就是“以家庭为单位摇号”。市民陈先生建议,“以家庭为单位摇号,优先给一辆车都没有的家庭解决刚需。”对此,北京已经在进行相关政策研究。

北京市交通委员会官网去年曾表示,“摇号政策”确实让很多市民暂时无法拥有私家车,但也正是由于大多数市民遵守小客车调控政策,愿意为了公共利益而减损个人利益,约束自身行为、做出自我“牺牲”,才保证了北京城市的有序发展和正常运转。

北京市交通委员会表示,对于增量部分,“以家庭为单位摇号”和“以停车位为条件摇号”等更加精细化的管理方案都在积极研究中;对于存量部分,正在重点研究燃油小客车通过碳交易平台转让并变更为新能源小客车的可行性,既盘活存量,增加市民获得指标的途径,又同步实现机动车能源结构的优化。

北京自2011年开始实施小客车数量调控政策,据统计,2011年1月至2017年11月底,小客车净增95.4万辆,年增速由2010年的24.3%降至2.4%。可以说,摇号政策控制了小客车无序迅猛增长的势头,在治理交通拥堵方面发挥了重要作用。

11月1日起北京将限制外地车进京次数

由于长期摇不上号,部分市民以登记外埠号牌来规避调控政策。北京市交通委员会表示,如果对于少数市民以登记外埠号牌来规避调控政策的行为不加以有效控制,既影响到调控政策的有效性,对于绝大多数遵守政策的市民来讲也是不公平的。

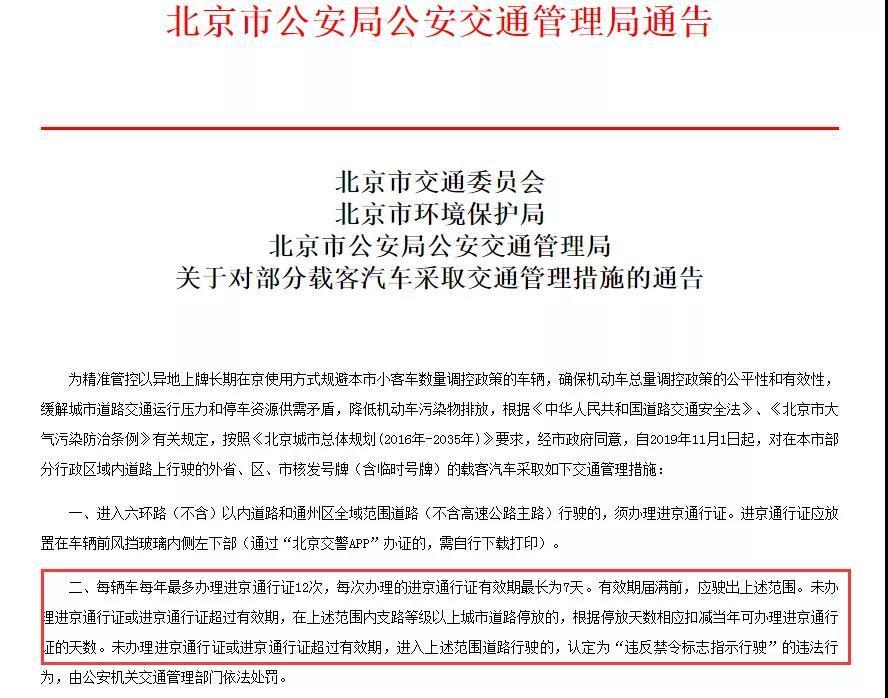
根据此前北京市交通委员会、北京市环境保护局、北京市公安局、公安交通管理局发的《北京市关于对部分载客汽车采取交通管理措施的通告》:自2019年11月1日起,外省、区、市核发号牌(含临时号牌)的载客汽车,进入六环路(不含)以内道路和通州区全域范围道路(不含高速公路主路)行驶的,须办理进京通行证。

根据《通告》要求,每辆外地牌照车辆一年中只可办理12次“进京证”,每次办理的进京通行证有效期最长为7天。外埠客车限行区域延伸至北京六环路(不含)和通州区全域(不含高速公路主路)。

值得注意的是,不仅开车上路天数受限外,外地牌照车辆的停放也将受到制约。在“进京证”有效期届满前,车辆应驶出限行范围,否则将根据停放天数相应扣减当年可办理进京通行证的天数。

本月中旬,每日经济新闻曾报道,在北京的车市中,为了能拿到京牌,一些新的“花样”开始出现。一位北京某长安欧尚4S店销售人员向记者介绍其店内的欧尚货车版X70A,称这批车可以上蓝色京牌,只要改装一下外观就和普通乘用车相差不大。既可以做代步工具,也免除了摇号烦恼。

欧尚货车版X70A,与长安欧尚旗下乘用车版X70A是“姊妹”车型。从外观来看,两者相差不大,只是前者的性质为轻型封闭式货车,后者是普通小客车。

图片来源:每经记者 蘧毛毛 摄

以轻型货车的“身份”上蓝色京牌,有没有风险?根据北京市交通的相关规定,每天6时至23时,五环路(不含)以内道路禁止载货汽车通行,五环路主路禁止核定载质量8吨(含)以上载货汽车通行。这意味着,虽然轻型货车与普通小客车外观性能相差不大,但在车辆使用上,两者有着较大区别。

北京市公安局公安交通管理局人员表示,即使非法改装车辆能够“侥幸”躲过日常交通检查,也躲不过年检。根据规定,轻型货车10年之内每年需检验一次,超过10年每6个月需检验一次。改装后如果不能通过检验,则有限制上路,或被强制报废的风险。

苍南物流网(http://www.wz56w.com/),如有侵权可联系删除。如查找更多有关物流公司、线路信息,欢迎搜索关注“苍南物流网 龙港物流网”(cnthgg)微信公众号。

物流网推荐
  • 龙潮物流
  • 新疆

浙公网安备 33032702000212号